最新最全!昆山2024通讯录来了

2024-02-18 聚焦昆山 无爱者自拥

虽然春节假期刚过
可扎心的是
2024年已经过完一个多月了
如今
我们又要投入
新的“战斗”中去

如果你在工作、生活中
遇到什么问题
需要咨询一二
知道该找哪里?怎么找吗?
图片

收好这份实用干货
#2024年昆山最新最全通讯录#
有它在手
遇到问题,再也不用怕求助无门啦!
一定要收藏好哦~


昆山最新最全通讯录来了!


01
医疗


公共卫生服务热线:当地区号+12320

昆山市疾病预防控制中心:0512- 57369628

昆山24小时健康咨询热线


图片


昆山儿童健康服务应急热线


图片

心理援助热线、未成年指导

图片

图片

图片


02
交通出行


在昆山乘坐地铁、高铁、汽车、公交等交通工具,订票、投诉、相关信息查询,一个电话就可以轻松搞定!


图片


微信截图_20240218094618.png

03
医院预约挂号


公共卫生服务热线:12320
昆山市城乡卫生指导中心:
57512900



图片


微信截图_20240218094827.png

04
水、电、气、网



水、电、气、网,是我们工作生活中不可或缺的东西,任何一样停止了都能让人崩溃。如果真的遇到问题,大家可以拨打下面的电话寻求帮助!


图片QQ截图20240218095002.png


图片


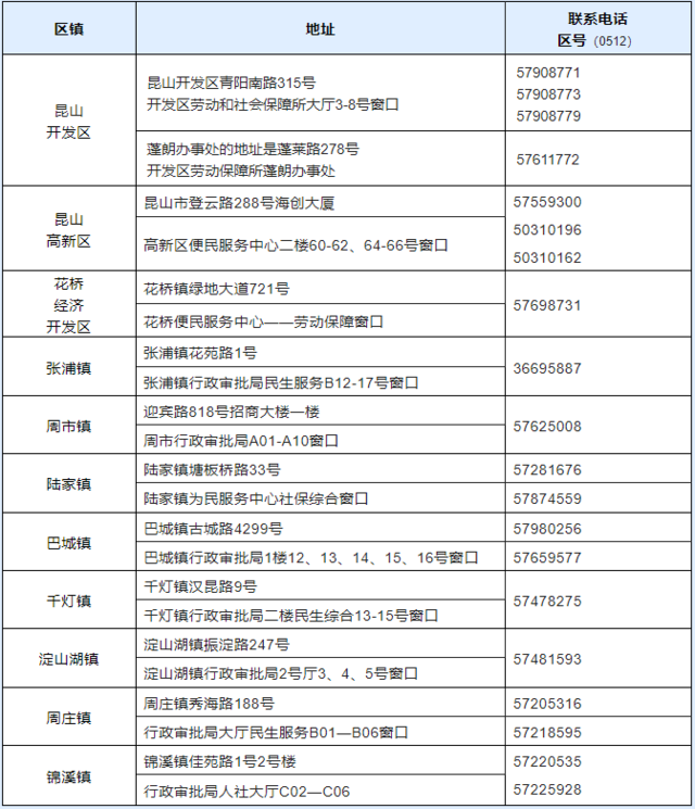
各区镇人社劳动保障部门


图片


昆山开发区公安、人社行政服务大厅


图片

办理业务 1、户籍、身份证、港澳台居民居住证、车驾管(部分)等业务;
2. 养老、失业、工伤、医保、社保卡等业务。
业务类型 时间 咨询电话
公安业务 周一至周六
9:00—12:00,13:00—17:00
(法定节假日除外)
0512-57637272
养老、失业业务 周一至周五
9:00—12:00,13:00—17:00
(法定节假日除外)
0512-57908771
工伤、社保卡业务 0512-57908779
医保业务 0512-57908773、
0512-36692261


昆山退休业务区镇便民服务网点


图片



落户


需要申请人才落户的小伙伴
可以拨打以下电话咨询

昆山人才落户申请咨询电话:
0512-55137206


07
医保报销


昆山医保云客服:0512-55512393


各区镇医保报销网点


图片


昆山农商行(社保金融超市)受理网点


图片

图片

图片

图片

图片

图片

图片

图片

(点击图片查看大图)


08
积分入学


图片


09
社区电话


开发区


图片


高新区


图片


12.png

11
综合执法



在路上遇到车窗抛物损坏城市环境,在小区碰到占道经营、违规扩建、噪音扰民、贴小广告等问题,可以打城管电话进行投诉。



微信图片_20240314130931.png

1.png

QQ截图20240218095631.png

QQ截图20240218095831.png

QQ截图20240218095933.png





已有0人打赏

已有0人打赏

分享到微信/朋友圈 领红包

每天看看帖,就赚牡丹花,免费好礼立即入手。

打赏
0人赞

推广

部分评论
今日热门
  • 匆匆,时光太匆匆。转眼十一月末,再过三十 ..

    飞鱼儿岛主

    21
  • 早安~

    飞鱼儿岛主

    20
  • 早安#每天一条昆友圈##我的2025#

    清芬自远

    19
  • 来了来了,早上好啊! 祝各位周日愉快! # ..

    快乐老儒儒-1

    18
  • 早安!#我的碎碎念#

    夏晨东

    17
  • #每天一句昆山话##三餐四季 温柔有趣##金秋 ..

    昭昭格格

    16
  • 早上好!#每天一条昆友圈#

    夏晨东

    16
  • #昆山有哪些美景?##金秋十月,定格美好瞬 ..

    听见花开

    16
精彩推荐
加载更多
精彩活动更多
论坛服务
触屏版 / 电脑版

other
马上开启