春日限定丨您有一份健康体检大礼包,请查收!
你是不是也这样?
加班后总想用奶茶“续命”
深夜刷手机舍不得睡
久坐一天腰酸背痛
……
别放松警惕!
头晕可能是身体在喊你放慢节奏
胃部小情绪可能是提醒要好好吃饭
别让亚健康偷走你的春日活力!
健康不是选择题,而是必答题
与其在身体**后"抢修"
不如趁春日回暖
给身体来一场深度"巡检"!
值此万物生发之际,昆山市中医医院健康管理中心特别呈献「春日唤醒健康」计划。在这个充满希望的早春为您送上专属健康福利!
让我们抓住这大好春光,以春日之检唤醒身体潜能。从西医精筛到中医特色检查,以细节织就温暖,助您把握春生之机,用专业技术护您全年安康,拥抱新一年的精彩!
春日唤醒健康计划
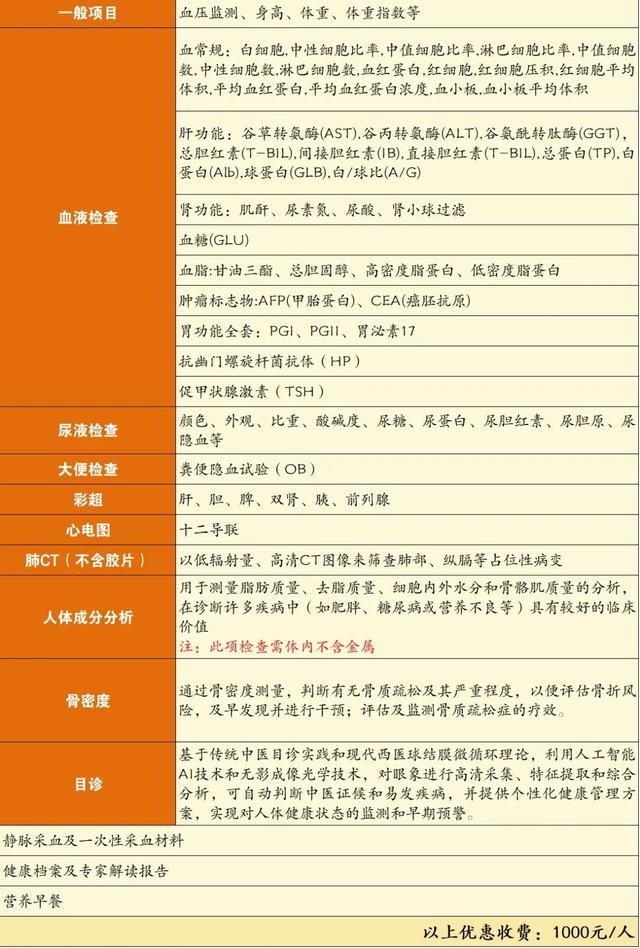
男性版
女性版
温馨提示
活动时间
即日起到4月10日
预约方式
1、电话预约:0512——50251200;
2、现场预约:昆山市中医医院6号楼1楼健康体检中心。
体检时间
上午6:15——7:30
体检指南
1、体检当日请携带身份证,便于核对。
2、体检前三至五日饮食宜清淡,勿食猪肝、猪血等含血性之食物,请勿饮酒。体检前(当日)避免剧烈运动,不宜晨练,精神放松。体检要求空腹(即体检前10小时禁食,6小时禁水)。
3、抽血及肝、胆B超须空腹进行,做膀胱、前列腺、子宫附件B超时,请勿排尿,保持膀胱充盈。
4、做X线检查时,勿穿带有金属钮扣的衣服、文胸,请摘去项链、手机、钢笔、钥匙等金属物品。怀孕及有可能怀孕之女性受检者,请先告知工作人员,慎做X光检查。
5、高血压、糖尿病、心脏病、哮喘等慢性病患者,受检当日建议不要停药,请将平时服用药物随身携带以备体检后及时服用,偶遇紧急情况除外。
6、检查当天需抽完血、做完腹部超声等空腹检查项目后,方可进食。
7、做尿常规检查应留取中段尿
7、体检当日穿着要求:穿脱方便的服装、鞋袜,不佩戴金属等佩饰,女性请穿戴无钢托的文胸,不要穿带有金属亮片的衣物。
8、请提供本人的健康史,配合医生检查
9、70岁以上的老年人体检需家属陪同。
如果您是女士请特别注意
1、无性生活史(或未婚)的女性,不能做妇科检查。
2、怀孕女性应在登记处向工作人员特别说明,不能做放射检查。
3、女性经期不做尿常规及妇科检查,待经期结束后3-7天后再补查。
来源:昆山市中医医院


























