夜间模式
  • 23898阅读
  • 8回复

[教育咨询]@昆山家长,文体类校外培训机构看过来 [复制链接]

上一主题 下一主题
离线小太阳啊
发帖
1341
昆币
39679 枚
只看楼主 使用道具 电梯直达
楼主  发表于: 2024-01-04 , 来自:江苏省0==


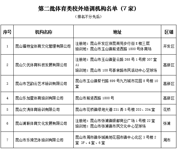
校外培训机构良莠不齐,“爆雷”“卷钱跑路”时有发生,为推动全市文体类校外培训机构规范发展,切实维护广大家长学生的合法权益,积极营造良好的校外培训环境,现将市文体广旅局审核通过的第二批文体类校外培训机构(68家)名单公布如下:





各类校外培训课程琳琅满目

家长们如何选择培训机构?

有哪些注意事项?

快来看看吧


选择证照齐全,有资质的正规文体类校外培训机构;

请有相关培训需求的学生家长增强风险防范意识,主动通过“苏培宝”选课缴费,做保护自己合法权益的第一责任人;

与培训机构签订使用《中小学生校外培训服务合同(示范文本)》,明确培训项目、培训要求、培训收退费及违约责任、争议处理等内容;切勿听信口头承诺,提防合同出现“概不退费”等霸王条款。

来源:昆山教育发布


本帖评分记录
雨和宇宇 昆币 +1 -来自昆山论坛APP 2024-01-08
风之子2046 昆币 +1 -来自昆山论坛APP 2024-01-05
她大爷 昆币 +1 -来自昆山论坛APP 2024-01-05
陌路人甲 昆币 +1 -来自昆山论坛APP 2024-01-05
小影纸 昆币 +1 -来自昆山论坛APP 2024-01-05
家有萌娃1128 昆币 +1 -来自昆山论坛APP 2024-01-04
6条评分昆币+6
爆料有奖!关注昆山论坛抖音号,抖音搜索“昆山论坛”,或搜索抖音号:ksbbs
 
帅哥离线小影纸
发帖
3341
昆币
3831 枚
沙发  发表于: 2024-01-05 , 来自:江苏省0==
爆料有奖!关注昆山论坛抖音号,抖音搜索“昆山论坛”,或搜索抖音号:ksbbs
 
离线萌格格
级别: 昆山名人

发帖
27503
昆币
11152 枚
板凳  发表于: 2024-01-05 , 来自:江苏省0==
爆料有奖!关注昆山论坛抖音号,抖音搜索“昆山论坛”,或搜索抖音号:ksbbs
 
帅哥离线猪十八戒
级别: 昆山名人

发帖
37670
昆币
53684 枚
地板  发表于: 2024-01-05 , 来自:江苏省0==
阿会跑路啊
楼中楼
  • 2024-01-05 11:44 beatmhj: 名单上出现也是可能跑路的吧
  • 2024-01-05 11:44 beatmhj: 感觉可能就是相对正规
本帖评分记录
龙年路人 昆币 +1 -来自昆山论坛APP 2024-01-16
1条评分昆币+1
爆料有奖!关注昆山论坛抖音号,抖音搜索“昆山论坛”,或搜索抖音号:ksbbs
 
美女离线友果在线
发帖
5976
昆币
8843 枚
4楼 发表于: 2024-01-05 , 来自:江苏省0==
给这些机构增加了成本,更是增加了跑路的概率
本帖评分记录
龙年路人 昆币 +1 -来自昆山论坛APP 2024-01-16
雨季娟娟 昆币 +1 -来自昆山论坛APP 2024-01-07
2条评分昆币+2
爆料有奖!关注昆山论坛抖音号,抖音搜索“昆山论坛”,或搜索抖音号:ksbbs
 
离线kinton88
级别: 禁止发言
发帖
364
昆币
622 枚
5楼 发表于: 2024-01-07 , 来自:上海市0==
用户被禁言,该主题自动屏蔽!
楼中楼
  • 2024-01-16 17:20 龙年路人: 是的,当心。
本帖评分记录
龙年路人 昆币 +1 -来自昆山论坛APP 2024-01-16
1条评分昆币+1
爆料有奖!关注昆山论坛抖音号,抖音搜索“昆山论坛”,或搜索抖音号:ksbbs
 
离线龙年路人
级别: 昆山新人
发帖
204
昆币
545 枚
6楼 发表于: 2024-01-16 , 来自:江苏省0==
家长们一定要注意,现在培训机构的老板都变成商人了,以捞钱为主了。一会儿双11促销,一会儿几周年庆促销,一会儿圣诞节元旦节促销,不要管不住钱包上当受骗。促销活动过后就可能跑路。
本帖评分记录
龙年路人 昆币 +1 -来自昆山论坛APP 2024-01-17
1条评分昆币+1
爆料有奖!关注昆山论坛抖音号,抖音搜索“昆山论坛”,或搜索抖音号:ksbbs
 
帅哥在线orbert
发帖
1640
昆币
2962 枚
7楼 发表于: 2024-01-19 , 来自:江苏省0==
费用务必不要超过三个月,或者两千以内
爆料有奖!关注昆山论坛抖音号,抖音搜索“昆山论坛”,或搜索抖音号:ksbbs
 
帅哥离线小影纸
发帖
3341
昆币
3831 枚
8楼 发表于: 2024-01-21 , 来自:江苏省0==
爆料有奖!关注昆山论坛抖音号,抖音搜索“昆山论坛”,或搜索抖音号:ksbbs
 
快速回复
限76 字节
如果您提交过一次失败了,可以用”恢复数据”来恢复帖子内容
 
上一个 下一个