夜间模式
  • 18511阅读
  • 6回复

[昆山要闻]涉及退费!昆山最新校外培训白名单公布 [复制链接]

上一主题 下一主题
离线直戳痛处
发帖
2675
昆币
94191 枚
只看楼主 使用道具 电梯直达
楼主  发表于: 2024-07-30 , 来自:江苏省0==

如今社会竞争力大

培养一个孩子或者想提升自身能力

都太难了

人人都在“卷”的情况下

多少人忍得住不报培训班

图片


但报班容易

中途想要退费却没那么简单了


昆山多人遭遇退费难

图片

近年来

“退费难”成了不少人心里的一个疙瘩

昆山论坛上就有不少吐槽求助帖

👇


近日,昆山论坛网友“冉闵”发帖:昆山Y仙教育培训中心不退款一直拖着怎么办。培训、升学历,大家擦亮眼睛,不要被这家教育机构骗了


图片图片图片


昆山论坛网友“小芹菜”发帖:培训班上了一段时间,因为排程有点问题,现在想不上了,交的费用可以退吗?也没有合同,只有一张缴费的单子。现在机构说上了5次课,就不可以退了。


图片


昆山论坛网友“巫巫巫”发帖:3.27号与同事一起在b创教育报名物流服务师,报名费用1550,未开发票,未有合同确认。之后销售说考试推迟未报名成功,因个人即将失业无保,跟销售确认退款,对方要扣20%手续费。因本人并无合同,收据,课程也未安排上,所以不同意手续费,遂谈妥,不扣我手续费,等原价退回。


直至6.18号询问退款情况,其余同事已全额退款,只有我的未退,说我是个人申请,所以财务审批慢。我只想问,个人消费者权益怎么保护?


图片


……


例如以上种种“退费难”情况

还发生过很多

图片

图片


培训遇到需要退费

真的毫无办法吗?

当然不!

解决了!昆山家长一招获超效率退费

图片

近日

昆山一家长发帖夸赞

👇


@螃蟹家的猫咪:孩子暑期报的培训班,上了1/5没再去,协商退费,培训中心很强势,说班课不退。登了昆山12345小程序投诉,培训中心客客气气电话,核对费用,让提供银行卡号。下午就接到教育局电话,说打过电话了,了解解决的情况。超级效率有没有,要是没接到教育局座机电话,我真以为培训中心自己主动解决问题来着。


图片


瞧见没?

遇到“退费难”

反手一个举报投诉

就有维权成功的可能!


近年来

对于校外培训机构预收费

相关部门的监管力度越来越大

不过,家长们在缴费前

仍要擦亮眼睛


参加校外培训请注意以下事项


1

要查看经营资质

在选择科技、文化艺术、体育等非学科类培训机构时,请关注相关机构是否持有登记部门颁发的营业执照或民办非企业单位法人登记证书,以及相关主管部门发放的审核意见书。正规的非学科类培训机构具有主管部门颁发的审核意见书。


2

要了解人员资质

机构所聘从事培训工作人员是否具备科技、文化艺术、体育等相应类别的职业(专业)能力或具有相应类别的教师资质。


3

要关注收费标准

非学科类培训机构应坚持公益属性,合理收费,明码标价,并向社会公示。在缴费时,应注意避免一次性缴纳时间跨度超过3个月或60课时的费用,且不得超过5000元。不要将培训费缴入培训机构的非资金监管账户或个人名下,培训费用应缴入培训机构的资金监管账户。


学科类培训收费实行政府指导价,一次性收费不得超过三个月单科不超过60课时,且总价不得超过5000元,提前收取费用不得早于培训开始前1个月。昆山学科类校外培训收费政府指导价标准如下:


图片


请有相关培训需求的学生家长增强风险防范意识,主动通过“苏培宝”选课缴费,做保护自己合法权益的第一责任人。


长按识别下方二维码

下载“苏培宝”

图片

IOS版

图片

Android版



4

要保存合同发票

与培训机构签订培训合同时,应当使用教育部和国家市场监管总局联合印发的最新版《中小学生校外培训服务合同(示范文本)》。请认真阅读合同条款,仔细查看合同印章与培训机构资质名称是否一致,签订合同后再付款,并向培训机构索要正规发票,妥善保管好合同文本、**等相关资料。


长按识别下方二维码

下载中小学生校外培训服务合同
(示范文本)

图片


需要注意的是

暑假期间任何机构和个人
开展学科类培训
均属违法违规行为


大家如果遇到“退费难”

或者违规培训情况

别犹豫,拿起电话举报!

监督举报电话


图片


记不住那么多电话

也不要紧

直接拨打万能热线“12345”维权!

📞


选择靠谱的培训机构

是避免受骗的第一步

以下这些昆山官方审核通过名单

大家记得收藏好
以备不时之需


昆山最新校外培训白名单公布!

图片

01

科技类

图片


02

文体类


昆山第一批文化艺术类

校外培训机构名单


上下滑动查看↓


图片

图片

图片

图片


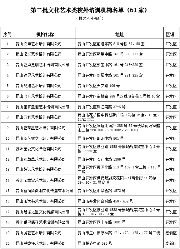
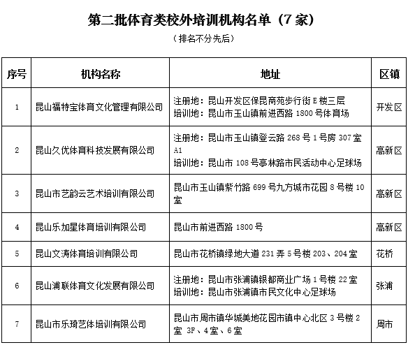
昆山第二批文体类

校外培训机构名单


上下滑动查看↓

图片

图片

图片

图片


昆山第三批文体类

校外培训机构名单


上下滑动查看↓

图片

图片
图片


图片


昆山第四批文体类

校外培训机构名单


上下滑动查看↓

图片


无论是给孩子还是自己报名

大家一定要慎重交钱

不轻信机构的口头承诺

应将具体要求全部落实到合同协议当中

特别是收费金额、收退费方式等条款

切实保障自身合法权益


如果遇到权益受损问题

要及时收集好证据

可以与机构协商解决

或采取消费维权等方式

依法维护自身合法权益!

放到圈子里

提醒更多人!


本帖评分记录
helubo027 昆币 +1 -来自昆山论坛APP 2024-07-30
1条评分昆币+1
爆料有奖!关注昆山论坛抖音号,抖音搜索“昆山论坛”,或搜索抖音号:ksbbs
 
离线就想敲诈
级别: 禁止发言
发帖
831
昆币
1186 枚
沙发  发表于: 2024-07-30 , 来自:江苏省0==
用户被禁言,该主题自动屏蔽!
楼中楼
  • 2024-07-30 15:29 whllove: 确实,今天拖明天,明天拖下午的
爆料有奖!关注昆山论坛抖音号,抖音搜索“昆山论坛”,或搜索抖音号:ksbbs
 
离线wangchenchen
发帖
2019
昆币
2667 枚
板凳  发表于: 2024-07-30 , 来自:江苏省0==
政府重不重视很重要
爆料有奖!关注昆山论坛抖音号,抖音搜索“昆山论坛”,或搜索抖音号:ksbbs
 
发帖
1334
昆币
2731 枚
地板  发表于: 2024-07-31 , 来自:江苏省0==
爆料有奖!关注昆山论坛抖音号,抖音搜索“昆山论坛”,或搜索抖音号:ksbbs
 
帅哥离线冉闵

发帖
7022
昆币
-168420 枚
爆料
4
4楼 发表于: 2024-07-31 , 来自:江苏省0==
逸仙拖了我一年多了,教育局和市场监督管理局上门调解,当场答应
爆料有奖!关注昆山论坛抖音号,抖音搜索“昆山论坛”,或搜索抖音号:ksbbs
 
帅哥离线冉闵

发帖
7022
昆币
-168420 枚
爆料
4
5楼 发表于: 2024-07-31 , 来自:江苏省0==
逸仙拖了我一年多了还没有退款,教育局和市场监督管理局上门调解,针对这事南通大学在官网专门发布防骗预警
爆料有奖!关注昆山论坛抖音号,抖音搜索“昆山论坛”,或搜索抖音号:ksbbs
 
帅哥离线冉闵

发帖
7022
昆币
-168420 枚
爆料
4
6楼 发表于: 2024-07-31 , 来自:江苏省0==
升学历考证一定要到学校官网看好哪家是指定的校外培训机构
爆料有奖!关注昆山论坛抖音号,抖音搜索“昆山论坛”,或搜索抖音号:ksbbs
 
快速回复
限76 字节
如果您提交过一次失败了,可以用”恢复数据”来恢复帖子内容
 
上一个 下一个