夜间模式
  • 25259阅读
  • 10回复

[昆山要闻]今冬最强雨雪来了!昆山接下来... [复制链接]

上一主题 下一主题
离线直戳痛处
发帖
2671
昆币
94166 枚
只看楼主 使用道具 电梯直达
楼主  发表于: 01-24 , 来自:江苏省0==

预警!预警!

还没踏上春运回家之路的小伙伴们

需格外警惕!

今年首场寒潮来袭

剧烈降温!大风!

雨雪范围或波及全国所有省份

今冬以来影响范围最广

强度最强……


图片


昆山也将迎来大反转

影响大批人返乡!出行!

图片


今年首场寒潮来袭!今冬最强雨雪上线

图片

今天起至27日

今年首场寒潮过程将影响我国

带来剧烈降温和大风雨雪天气

中央气象台发布

2025年首个寒潮预警!


图片


图片


雨雪范围或波及全国所有省份

局地累计降温幅度可达20℃

这也将是今冬以来影响范围最广

强度最强的降温和雨雪过程

图片


!

今冬最强雨雪即将上线





1月中旬,全国大部气温偏高,中东部地区普遍较常年偏高4℃以上,江南中西部、华南北部以及东北中部等地偏高6℃以上,局地打破1月中旬最高气温纪录。


从今天开始,晴暖的天气格局将被扭转。气象分析师介绍,本次寒潮过程冷空气强度强,加上前期气温偏高,各地降温显著,并伴有大范围雨雪、大风天气,将成为今冬以来影响范围最广、强度最强的降温和雨雪过程。


图片


本次寒潮过程路径偏西,将自西向东陆续影响我国。其中,23日,寒潮率先影响新疆,24日影响西北其它地区,25日至26日影响中东部大部,27日继续影响东北地区、江淮东部、江南、华南等地,各地气温将普遍下降8至12℃。


25日至28日,西北、华北、黄淮多地气温将创立冬后新低,28日早晨最低气温0℃线将南压至云南、贵州到福建北部一线。


其中,西北地区东部、华北中西部等地为此次降温核心区域,部分地区降幅可达14℃以上。例如呼和浩特,24日最高气温还将有7℃,27日就将降至零下13℃,降温幅度可达20℃。



!

雨雪或将影响全国所有省份



寒潮还将和暖湿气流

联手制造大范围降水

从新疆北部到东北地区,再到华南、西南一带

都会有雨雪落下

或波及全国所有省份

警惕!


至27日,受寒潮影响,我国将有大范围雨雪和大风降温天气,西北地区东部、华北、内蒙古中东部、川西高原南部、东北地区中南部等地有中到大雪,甘肃东部、陕西、山西、河南、湖北、辽宁、吉林、四川南部等局地有暴雪,陕西南部等地局地大暴雪。


南方大部以降雨为主,24日至26日雨水逐渐扩展至南方大部,雨量以小到中雨为主。


图片


此外,本次今年首个寒潮雨雪过程

将对全国春运交通造成较大影响!

⚠️


图片


那么,接下来

昆山情况怎么样呢?


封闭停航!苏州要下雪了!昆山接下来…

图片

春节的脚步越来越近

大家回乡的心情也越来越急切

第一批返乡过年的人

已经堵在了路上

有网友俯拍下这一幕

相当震撼!


图片


不过,在极端天气面前

堵车已经是小巫见大巫了

……

昨天(1月23日)

南京就发布大雾黄色预警信号

且连云港地区高速公路同样受到

雾霾天气影响

实行特级(道路封闭)交通管制措施


特级管制路段如下:

G15沈海高速连云港段,G25长深高速连云港段,G30连霍高速连云港段,S72连云港北疏港高速全线,S73连云港东疏港高速全线。

截至1月23日07:20,目前,受雾霾天气影响,我省盐城地区高速公路部分路段实行特级(道路封闭)交通管制措施。


特级管制路段如下:

G15沈海高速六套至盐城开发区。


部分汽渡临时停航

目前,因江面能见度低,镇扬汽渡、五峰山汽渡临时停航。



近期

昆山的大雾天气也持续了好几天

能见度非常低!

接下来春运期间

大家务必提高警觉

及时关注预警消息

特别是及时规划自己的“返乡之路”

尽量避开极端大雾天气!


图片


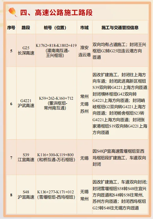
还有这些施工路段会进行封闭

注意!注意!


上下滑动查看⇅

图片

图片

图片

图片

图片

图片

图片





苏州最新天气报道称

27日凌晨
局部地区有短时小雨夹雪或小雪!
苏州要下雪了!


预计今明两天,高空西南暖湿气流逐渐增强,受这股冷空气的影响,苏州24日开始气温将下降,26日到27日有一次明显降水过程,届时强冷空气南下,苏州48小时最低气温降幅8℃~9℃,并伴有西北大风,1月27日夜里、28日夜里、29日夜里最低气温零下2℃~3℃,北部沿江零下3℃~4℃,27日凌晨,局部地区有短时小雨夹雪或小雪!



另据苏州气象预报

从1月24日开始

昆山气温就惨遭滑坡

一天比一天低!

由最高温15℃下降到最高温仅剩5℃!

大降10℃


图片


值得注意的是

从现在预报来看

春节(1月29日)前几天

早晚气温依然接近冰点

小伙伴千万别“贪凉”!

过年感冒可不好受哦~

图片


而昆山小伙伴久盼的“雪”
恐怕这次又要“放鸽子”了
换来的是连下两天的“雨雨”图片


图片


冬季高速公路行车

路面路况复杂多变

驾驶员朋友们在高速公路上行车

就更需要小心谨慎了


上下滑动查看⇅





一、做好出行前的准备

1、增强冬季行车安全意识
冬季霜多、雾多、雨雪多、气温低,环境复杂,对行车安全有较大影响。驾驶人员应提高对冬季安全驾驶的认识,加强冬季驾驶的知识和技能的学习,做到防冻、防滑、防事故,掌握处理冬季驾驶过程中常见问题的方法。

2、车辆换季保养
要做好车辆的换季保养工作,对车辆制动、转向及气路管道、水路管道、油路管道等各部件进行全面检查保养,为车辆装备必要的防冻装置,按规定添加机油、齿轮油。


3、多给车辆做冬季“体检”
冬季行车对车辆零件的损耗较多,应当经常对车辆的安全装置进行检查,如转向、制动、灯光、喇叭、雨刮器等关键部位,从而消除安全隐患。

4、及时了解路况信息
驾车出行前,提前了解、掌握路况信息、天气情况,做好出行应对准备。









二、恶劣天气条件下安全注意事项


冬季雨雪霜天气的行车安全常识:

由于雨、雪、霜天气时车辆轮胎与路面的附着力减小,轮胎容易打滑,制约了车辆的制动性能。为避免车辆打滑或侧翻,要做到以下几点:

1.行驶中须严格控制车速,并保持平稳,不可突然加速或减速,严禁空档滑行。行驶中最好多采用预防性措施,少用制动,如遇情况,要采用不分离发动机的制动法或间断制动,不可使用紧急制动,以免发生侧滑。

2.会车时,应选择宽阔平坦地点,提前降速,加大横向间距,缓行交会,并应避免使用刹车。

3.超车时,只有在前车主动礼让,而且道路宽阔,视线良好又无危险的情况下超车。

4.转弯时,速度要慢,转弯半径要大,不可急转急回,以免侧滑。

5.密切注意行人、非机动车动态,寒冷季节,人们往往戴风雪帽或用围巾裹头,以致视听不灵,同时在结冰路面上,行人与非机动车容易滑倒,所以要放宽横向安全距离,提前预防,以防意外。


雾天行车要提前做好警示:

1.雾天在公路上行驶时,由于能见度降低,突然停车或突然加速都很危险,往往会引发群车追尾的交通事故。雾天行车应及时打开雾灯、示廓灯或近光灯,如果在高速路上行驶或者雾很浓的情况下还要打开危险报警闪光灯。切记不要使用远光灯。
2.降低速度,严格遵守靠右侧通行、各行其道的原则,车辆之间及行人之间都要保持充分的安全距离,尤其是通过村庄、路口、车站及行驶于转弯处时,应仔细观察周围情况。
3.适时鸣喇叭,以引起行人和车辆注意,做好避让停车的准备,以免发生碰撞和刮擦。
4.当能见度小于200米大于100米时,时速不得超过60公里;能见度小于100米大于50米时,时速不得超过40公里;能见度在50米以内时,时速应控制在20公里以下;如果在10米以内就建议找一个绝对安全的地方停车。
特殊路段的注意事项‌

桥梁、涵洞、高架桥路面‌:这些地方最易结冰、结霜,路过这些地方应提前减速,并严禁使用紧急制动,以防侧滑‌。










三、行车安全注意事项


1、切勿酒后驾驶

饮酒后,人的血液中酒精浓度会增高,从而出现中枢神经被麻痹,理性、自制力降低,视力下降、视线变窄,注意力不集中、身体平衡感减弱等状况,导致驾驶人操纵制动、加速、离合器踏板时反应迟钝、行动迟缓等现象,易引发事故。因此,各位驾驶人务必做到开车不喝酒、喝酒不开车。


2、超速行驶危害多

超速行驶,驾驶人视野就会变窄,视力减弱,如果前方有突发情况就很难及时进行处置,而事故就是发生在这一瞬间。超速行驶车辆操作稳定性较差,尤其是遇到弯道,很容易使车外侧发生侧滑或倾斜,车速太快还会提高了摩擦温度,轮胎极易老化、变形,引发爆胎事故。

3、切勿疲劳驾驶

驾驶人疲劳时,判断能力下降、反应迟钝和操作失误增加。驾驶人处于轻微疲劳时,会出现换档不及时、不准确;驾驶人处于中度疲劳时,操作动作呆滞,有时甚至会忘记操作;驾驶人处于重度疲劳时,往往会下意识操作或出现短时间睡眠现象,严重时会失去对车辆的控制能力。

4、请系好安全带

汽车发生撞击时,驾乘车人的身体会急速向前倾,这时候安全带就会立刻收紧将驾乘车人迅速固定在汽车椅上面。同时,安全带有缓冲作用,能吸收大量的撞击能量,减轻驾乘人员的伤害程度。
研究表明,使用安全带可使受到伤害的几率降低50%,在事故中存活的机会是不系安全带的2倍,有效地减少人员伤亡。因此,驾乘机动车时要系好安全带。



冬季出行前

一定要提前掌握天气、路况信息

恶劣天气驾车出行时

一定要牢记

“减速、控距、亮尾”

如遇突发情况或交通事故

请记住“车靠边、人撤离、即报警”


图片


气温骤降

大家回家路上做好健康防护

和防寒保暖措施

谨防感冒和心脑血管疾病

扩散!提醒!


本帖评分记录
帝师 昆币 +1 -来自昆山论坛APP 01-27
公主和王子 昆币 +1 -来自昆山论坛APP 01-26
wey1986 昆币 +1 -来自昆山论坛APP 01-24
净悟 昆币 +5 图文并茂 01-24
好人一 昆币 +1 -来自昆山论坛APP 01-24
秤坏了 昆币 +1 -来自昆山论坛APP 01-24
6条评分昆币+10
爆料有奖!关注昆山论坛抖音号,抖音搜索“昆山论坛”,或搜索抖音号:ksbbs
 
离线别来无样
发帖
785
昆币
1320 枚
沙发  发表于: 01-24 , 来自:江苏省0==
手机上预报又不下了,昨天看还中雨
爆料有奖!关注昆山论坛抖音号,抖音搜索“昆山论坛”,或搜索抖音号:ksbbs
 
美女离线企退居民
级别: 昆山名人
发帖
32883
昆币
64538 枚
板凳  发表于: 01-24 , 来自:江苏省0==
现代人样样能,就是身心较之,前辈人多脆弱。大自然的寒暑二季,考验人类适应能力,见怪不怪
爆料有奖!关注昆山论坛抖音号,抖音搜索“昆山论坛”,或搜索抖音号:ksbbs
 
帅哥离线乐富康
级别: 昆山名人

发帖
64704
昆币
21858 枚
爆料
5
地板  发表于: 01-24 , 来自:江苏省0==
哎~~这也叫寒潮
昆山人真的没“见识”
一到某天零下了,就嚷嚷:注意保暖、注意冰冻、注意寒流
忒他妈讨厌
爆料有奖!关注昆山论坛抖音号,抖音搜索“昆山论坛”,或搜索抖音号:ksbbs
 
美女离线净悟
级别: 昆山名人
发帖
25722
昆币
82147 枚
4楼 发表于: 01-24 , 来自:江苏省0==
今年到现在为止,真的还没有感觉到有多冷。。。。羽绒服,到今天为止,还没有穿过一次。
楼中楼
  • 2025-01-25 09:45 找个贤惠的: 好吧,我的丝绵袄,里面还有两件
爆料有奖!关注昆山论坛抖音号,抖音搜索“昆山论坛”,或搜索抖音号:ksbbs
 
级别: 初来乍到
发帖
8
昆币
11 枚
5楼 发表于: 01-24 , 来自:江苏省0==
昆山的冬天也算冬天?
本帖评分记录
风神的样子 昆币 +1 -来自昆山论坛APP 01-25
1条评分昆币+1
爆料有奖!关注昆山论坛抖音号,抖音搜索“昆山论坛”,或搜索抖音号:ksbbs
 
帅哥离线bestsunshineco
发帖
13867
昆币
26004 枚
爆料
1
6楼 发表于: 01-24 , 来自:江苏省0==
今年 还能看到小雪吗,白天肯定看不不到了 。
爆料有奖!关注昆山论坛抖音号,抖音搜索“昆山论坛”,或搜索抖音号:ksbbs
 
帅哥离线leosp
级别: 昆山名人

发帖
24792
昆币
25362 枚
7楼 发表于: 01-24 , 来自:江苏省0==
回 乐富康 的帖子
乐富康:哎~~这也叫寒潮
昆山人真的没“见识”
一到某天零下了,就嚷嚷:注意保暖、注意冰冻、注意寒流
忒他妈讨厌[表情] (2025-01-24 14:41)

讨厌昆山人你来这干嘛?
爆料有奖!关注昆山论坛抖音号,抖音搜索“昆山论坛”,或搜索抖音号:ksbbs
 
帅哥离线城南小霸王
级别: 昆山名人
发帖
33702
昆币
42514 枚
8楼 发表于: 01-24 , 来自:江苏省0==
什么时候下??
爆料有奖!关注昆山论坛抖音号,抖音搜索“昆山论坛”,或搜索抖音号:ksbbs
 
美女离线拓跋玉儿
发帖
2466
昆币
3720 枚
9楼 发表于: 01-25 , 来自:江苏省0==
又不会下的
爆料有奖!关注昆山论坛抖音号,抖音搜索“昆山论坛”,或搜索抖音号:ksbbs
 
快速回复
限76 字节
如果您提交过一次失败了,可以用”恢复数据”来恢复帖子内容
 
上一个 下一个