夜间模式
  • 21847阅读
  • 10回复

[百姓话题]神了!DeepSeek眼中的昆山竟是这样的 [复制链接]

上一主题 下一主题
离线北欢
发帖
1376
昆币
35582 枚
只看楼主 使用道具 电梯直达
楼主  发表于: 02-09 , 来自:江苏省0==

你发现了吗?

最近

大家的社交圈

都被一个叫“DeepSeek”的

刷屏了!


图片


没错!DeepSeek

这个横空出世的国产AI黑马

只用一周时间就让华为、腾讯

阿里、百度、京东

英伟达、微软…

甚至半个硅谷都坐不住了!


0A5D9448.jpg


大家都夸这只蓝色小鲸鱼🐳

既聪明,又擅长个性化推荐

无论实事新闻、还是旅行攻略

都信手拈来

更是被誉为“学霸级AI”

成为新晋顶流


昆山论坛不少朋友

晒出和DeepSeek的互动

image.png


DeepSeek上架后

用户已经用它来做了不少事情


➤****:有人尝试使用Deepseek来预测彩票号码,虽然结果不一定准确,但这展示了Deepseek的多功能性。


➤人生规划:Deepseek被用户当作“人生规划师”,提供职业发展和规划的建议,分析行业趋势、市场需求和个人技能。


➤作业帮助:学生和职场人士使用Deepseek来辅助完成作业和工作需求,包括但不限于写作、编程等。


➤娱乐和消遣:Deepseek还被用来生成谜语、笑话等娱乐内容,甚至参与简单的对话。


➤学习和辅导:Deepseek能够提供教育资源和学习建议,帮助用户在不同学科领域进行学习。


➤技术支持:用户利用Deepseek解答关于计算机和互联网使用的问题,提供基本的技术支持。



眼下

DeepSeek如此大火

这让很多人好奇“网红”DeepSeek眼中的昆山

究竟是什么样的呢?

今天,咱就和DeepSeek

聊一聊昆山!



如何假装一个昆山人


image.png

image.png

image.png

image.png

image.png


最后,DeepSeek还表示

昆山是一座“市井与摩登交融”的城市

既有传统底蕴

又有现代活力



请用100字概括一下昆山


image.png

image.png



列举最能代表昆山本地特色的三样美食


image.png

image.png



用一句话证明你来过昆山


image.png

image.png



用5个关键词描述下昆山这座城


image.png

image.png



请点评下昆山话的艺术价值


image.png

image.png



请给外地人推荐昆山1日游路线


image.png

image.png

image.png

image.png

image.png



给外地人推荐极具昆山特色的三条街巷


image.png



说五句话让昆山人破防


image.png

image.png



用古龙笔法,描写下昆山人的日常生活


image.png

image.png

image.png




十一
为昆山这座城写一首诗


image.png

image.png



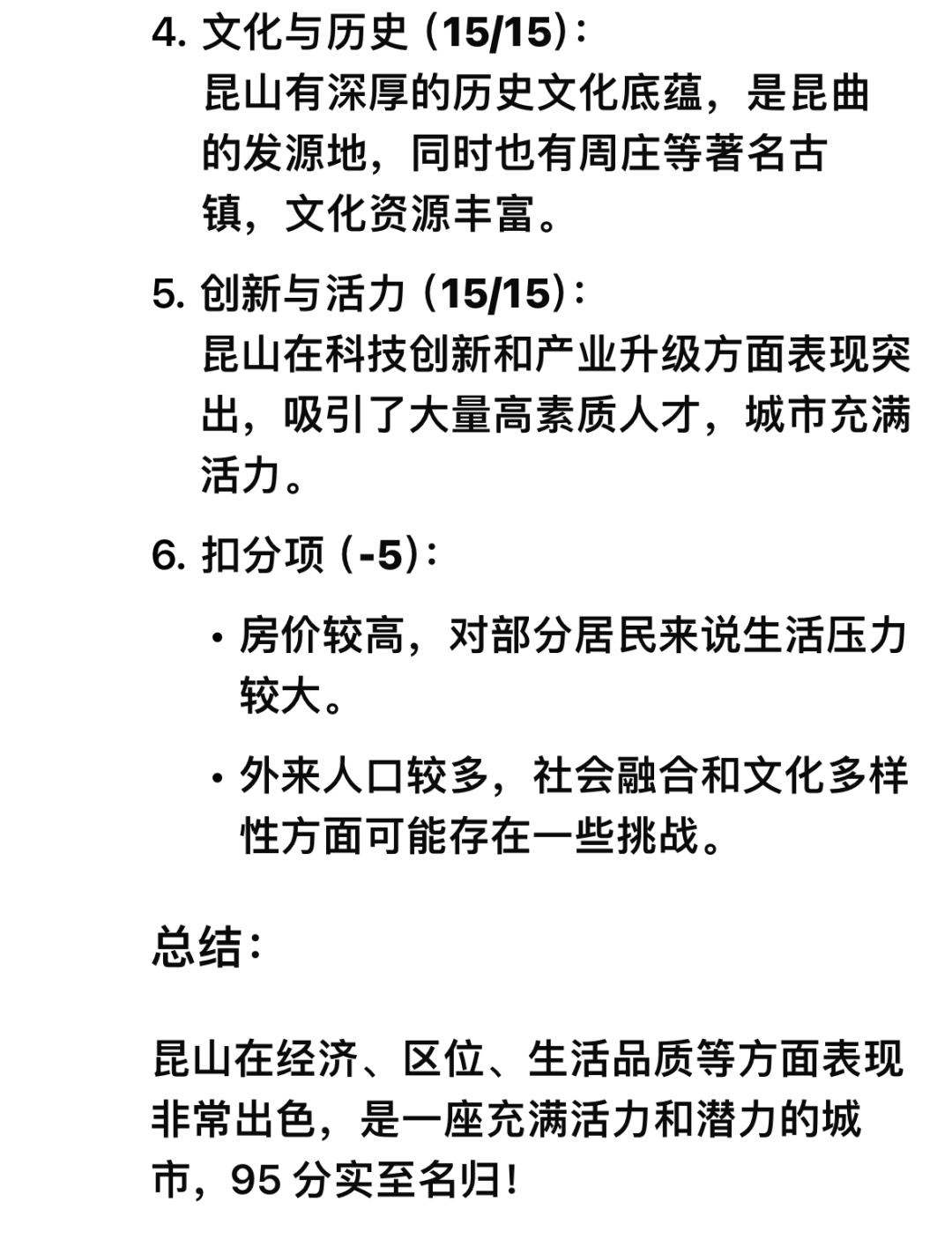
十二
0-100分,能给昆山打几分?


image.png

image.png


作为在昆山生活多年的你
认可以上DeepSeek的回答吗?

DeepSeek这个小机灵鬼
还是个妥妥的“端水大师”!
主打一个“谁都不得罪”

↓↓↓



咱就说
但凡这份精神用在工作上
现在也已经
走向人生巅峰了吧


你还问过DeepSeek哪些问题?

欢迎大家分享创意


0ACF1E33.jpg


来源:DeepSeek

昆山论坛综合整理


本帖评分记录
不知道知道 昆币 +1 -来自昆山论坛APP 02-10
wujun101 昆币 +1 -来自昆山论坛APP 02-10
秋语菲菲 昆币 +1 -来自昆山论坛APP 02-10
风之子2046 昆币 +1 -来自昆山论坛APP 02-10
秤坏了 昆币 +1 -来自昆山论坛APP 02-10
不再缄默 昆币 +1 -来自昆山论坛APP 02-10
tsenlll 昆币 +1 -来自昆山论坛APP 02-09
山间溪 昆币 +1 -来自昆山论坛APP 02-09
新时代养蜂人 昆币 +1 -来自昆山论坛APP 02-09
金鹰新天地 昆币 +1 -来自昆山论坛APP 02-09
10条评分昆币+10
爆料有奖!关注昆山论坛抖音号,抖音搜索“昆山论坛”,或搜索抖音号:ksbbs
 
美女离线企退居民
级别: 昆山名人
发帖
32877
昆币
64531 枚
沙发  发表于: 02-09 , 来自:江苏省0==
迪迫雪克,敌拜死开
爆料有奖!关注昆山论坛抖音号,抖音搜索“昆山论坛”,或搜索抖音号:ksbbs
 
帅哥离线金鹰新天地
发帖
946
昆币
1235 枚
板凳  发表于: 02-09 , 来自:浙江0==
Deep Seek,真强大
爆料有奖!关注昆山论坛抖音号,抖音搜索“昆山论坛”,或搜索抖音号:ksbbs
 
美女离线雪天使
发帖
15101
昆币
101 枚
地板  发表于: 02-09 , 来自:江苏省0==
爆料有奖!关注昆山论坛抖音号,抖音搜索“昆山论坛”,或搜索抖音号:ksbbs
 
帅哥离线新时代养蜂人
发帖
10201
昆币
12106 枚
4楼 发表于: 02-09 , 来自:江苏省0==
爆料有奖!关注昆山论坛抖音号,抖音搜索“昆山论坛”,或搜索抖音号:ksbbs
 
美女离线*想想
发帖
1365
昆币
4811 枚
5楼 发表于: 02-09 , 来自:江苏省0==
问的都是我们知道的,问些别的
楼中楼
  • 2025-02-11 20:57 skypad90: 百度一下 都能看到
爆料有奖!关注昆山论坛抖音号,抖音搜索“昆山论坛”,或搜索抖音号:ksbbs
 
离线kevinzu
级别: 昆山新人
发帖
306
昆币
529 枚
6楼 发表于: 02-09 , 来自:江苏省0==
变革已来,没人能够忽视它
爆料有奖!关注昆山论坛抖音号,抖音搜索“昆山论坛”,或搜索抖音号:ksbbs
 
帅哥离线25xiaoli
发帖
8256
昆币
17447 枚
7楼 发表于: 02-09 , 来自:江苏省0==
  
爆料有奖!关注昆山论坛抖音号,抖音搜索“昆山论坛”,或搜索抖音号:ksbbs
 
美女离线梦下江南
发帖
12386
昆币
19572 枚
8楼 发表于: 02-09 , 来自:江苏省0==
高科技这么好用
爆料有奖!关注昆山论坛抖音号,抖音搜索“昆山论坛”,或搜索抖音号:ksbbs
 
帅哥离线茶壶盖
级别: 昆山名人

发帖
51838
昆币
70783 枚
9楼 发表于: 02-10 , 来自:江苏省0==
问的都是我们知道的,问些别的
爆料有奖!关注昆山论坛抖音号,抖音搜索“昆山论坛”,或搜索抖音号:ksbbs
 
快速回复
限76 字节
如果您提交过一次失败了,可以用”恢复数据”来恢复帖子内容
 
上一个 下一个