夜间模式
  • 15107阅读
  • 9回复

[百姓话题]突发!知名连锁董事长被查!昆山多小区旁有门店 [复制链接]

上一主题 下一主题
帅哥离线以努
发帖
645
昆币
1565 枚
只看楼主 使用道具 电梯直达
楼主  发表于: 03-12 , 来自:江苏省0==

“来~来~

好想来

来好想来

来~来~来~”

相信昆山很多小伙伴

路过自家小区商业街的时候

耳边都会响起这首**的BGM


好想来品牌零食.jpg

图源新闻坊


这家凭借低价量贩零食

在行业迅速爆火的品牌“好想来”

正吸引着越来越多的目光

开进了全国千万个小区商业街

……

但是

近日,该品牌出事了

董事长被查!



突发!知名连锁董事长被查!
昆山多小区旁有门店

图片

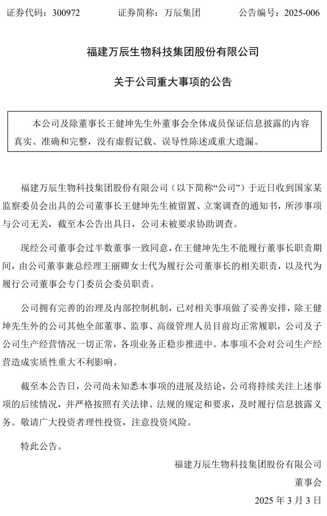
近日,万辰集团(300972.SZ)发布公告称,该公司于近日收到国家某监察委员会出具的公司董事长王健坤被留置、立案调查的通知书,所涉事项与公司无关,截至本公告出具日,公司未被要求协助调查。


万辰集团称,在王健坤不能履行董事长职责期间,由董事兼总经理王丽卿代为履行公司董事长的相关职责。公司其他全部董事、监事、高级管理人员目前均正常履职,公司及子公司生产经营情况一切正常。


王健坤1968年5月出生于福建漳州,2011年创立万辰集团,2021年4月在A股深交所上市。该公司业务主要包括食用菌研发、种植、销售等,主要产品包括金针菇、蟹味菇和白玉菇等鲜品食用菌。



不过对此其背后的公司

“万辰集团”却在公告中强调

“本事项不会对公

司生产经营造成实质性重大不利影响”


image.png


2022年开始,万辰集团转型

进入量贩零食领域

先后整合了陆小馋、好想来

来优品、吖嘀吖嘀4大零食零售品牌

统一合并为“好想来品牌零食”

之后又出手收购了“老婆大人”

至此

万辰集团被称为“量贩零食第一股”


今年1月,万辰集团还在业绩预告中披露,2024年预计扭亏为盈,净利润预计在2.4亿元到3亿元,而上年同期净亏损为8292.65万元。


图片


截至2025年3月11日官方号消息

好想来所属集团

万辰集团旗下品牌门店数

已突破15000家


image.png


在昆山

网络检索发现好想来门店遍地开花!

分布于昆山各小区旁、商超旁…

截止发文为止

各家店铺都在正常营业

并无异常


image.png
image.png


好想来曾因“负面”频频被曝光


2025年1月15日下午,消费者刘某在徐州沛县福泰隆店的好想来品牌零食店购买零食。刘某选购了4个原切水果果冻,当时该商品标价为7元多。然而,刘某到家后发现,小票上显示所购商品为顽皮兔水果饮料系列,标价为9.80元。这意味着付款价格与拿取零食时看到的标价不符,且商品品牌也不同,店员以更高价格的品牌来计算刘某所购果冻的费用。




09FE0044.png


2024年6月,临沂网友“HanDy”在好想来零食工厂(河东吾悦广场店)购买了趣多多饼干等多款零食,售货员在称重时没有把趣多多饼干单独称重,而是将其与其它零食放在一起称重。该网友称,在售货员对这些零食重新称重后,他才发现4包趣多多饼干的差价高达1.68元,“一个人多扣这些,100个人、1000个人呢?”


2024年3月,网友爆料南通一零食店结账时在称重上做手脚,被顾客出门复秤发现后,现场报警。事情被曝光之后,很多网友表示这次不是偶然,之前在别处好想来也遇到过。



好想来昆山门店褒贬不一


昆山网友对好想来的评价

参差不齐

其中有夸赞其种类多、性价比高的


image.png

image.png


但同时也注意到

黑猫投诉网上

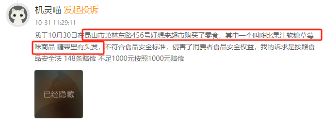
有自称是在昆山某家好想来门店购买的

网友进行投诉

“所购软糖里有头发”


image.png


美团上有人评价“服务不行”


image.png


你有在好想来买过东西吗?

有什么购物体验呢?

一起评论区聊聊~


来源:南方都市报、界面新闻

大众点评、黑猫投诉等

昆山论坛综合整理图片


本帖评分记录
helubo027 昆币 +1 -来自昆山论坛APP 03-12
赖明全 昆币 +1 -来自昆山论坛APP 03-12
好人一 昆币 +1 -来自昆山论坛APP 03-12
金箭小鲍 昆币 +1 -来自昆山论坛APP 03-12
阿炳来了 昆币 +1 -来自昆山论坛APP 03-12
5条评分昆币+5
爆料有奖!关注昆山论坛抖音号,抖音搜索“昆山论坛”,或搜索抖音号:ksbbs
 
在线zhuhenry
级别: 昆山新人
发帖
492
昆币
840 枚
沙发  发表于: 03-12 , 来自:上海市0==
去过一次,零食不是太全,价格看起来比其他家便宜,买差不多的量总体算下来也没便宜。
楼中楼
  • 2025-03-12 11:38 毛毛1234577: 很多是零期货
爆料有奖!关注昆山论坛抖音号,抖音搜索“昆山论坛”,或搜索抖音号:ksbbs
 
帅哥离线御龙高手

发帖
3154
昆币
5753 枚
板凳  发表于: 03-12 , 来自:江苏省0==
回 zhuhenry 的帖子
zhuhenry:去过一次,零食不是太全,价格看起来比其他家便宜,买差不多的量总体算下来也没便宜。 (2025-03-12 09:17)

还是便宜的,
爆料有奖!关注昆山论坛抖音号,抖音搜索“昆山论坛”,或搜索抖音号:ksbbs
 
帅哥离线御龙高手

发帖
3154
昆币
5753 枚
地板  发表于: 03-12 , 来自:江苏省0==
好想来和赵一鸣真的疯狂开店,连老家的县城都有了,
爆料有奖!关注昆山论坛抖音号,抖音搜索“昆山论坛”,或搜索抖音号:ksbbs
 
帅哥在线舞者
级别: 昆山名人

发帖
35242
昆币
60718 枚
爆料
1
4楼 发表于: 03-12 , 来自:江苏省0==
没见过这品牌。
爆料有奖!关注昆山论坛抖音号,抖音搜索“昆山论坛”,或搜索抖音号:ksbbs
 
帅哥离线安静他不安静
发帖
1187
昆币
2953 枚
5楼 发表于: 03-12 , 来自:江苏省0==
管住腿,不去,吃点水果酸奶这种健康点
爆料有奖!关注昆山论坛抖音号,抖音搜索“昆山论坛”,或搜索抖音号:ksbbs
 
美女离线14毕业了
发帖
1520
昆币
1653 枚
6楼 发表于: 03-12 , 来自:江苏省0==
仔细看这种零食店的品牌,基本都是山寨货,或者从没见过的不知名的牌子,便宜是有道理的
爆料有奖!关注昆山论坛抖音号,抖音搜索“昆山论坛”,或搜索抖音号:ksbbs
 
帅哥离线乐富康
级别: 昆山名人

发帖
64706
昆币
21879 枚
爆料
5
7楼 发表于: 03-12 , 来自:江苏省0==
盲目扩张,等这倒闭吧
爆料有奖!关注昆山论坛抖音号,抖音搜索“昆山论坛”,或搜索抖音号:ksbbs
 
美女离线西瓜甜甜
级别: 昆山新人
发帖
155
昆币
354 枚
8楼 发表于: 03-12 , 来自:江苏省0==
只买过矿泉水
爆料有奖!关注昆山论坛抖音号,抖音搜索“昆山论坛”,或搜索抖音号:ksbbs
 
帅哥离线jztlqyd007

发帖
15447
昆币
52162 枚
9楼 发表于: 03-12 , 来自:江苏省0==
      
爆料有奖!关注昆山论坛抖音号,抖音搜索“昆山论坛”,或搜索抖音号:ksbbs
 
快速回复
限76 字节
如果您在写长篇帖子又不马上发表,建议存为草稿
 
上一个 下一个