夜间模式
  • 26252阅读
  • 22回复

[百姓话题]昆山市政务服务中心中午“不打烊”,周六“预约办” [复制链接]

上一主题 下一主题
离线南栀北辰
发帖
1151
昆币
23332 枚
只看楼主 使用道具 电梯直达
楼主  发表于: 03-26 , 来自:江苏省0==

为进一步提升政务服务水平,解决大家“上班没空办、下班没处办”的难题,昆山市政务服务中心将从2025年3月24日(星期一)起,正式推出两项便民服务新举措

1. 中午“不打烊”服务

工作日中午(12:00-13:00),政务服务中心将由专人值守岗位,为全市广大企业和群众提供不间断服务。大家可以利用午休时间轻松办理服务事项!

2. 周六“预约办”延时服务

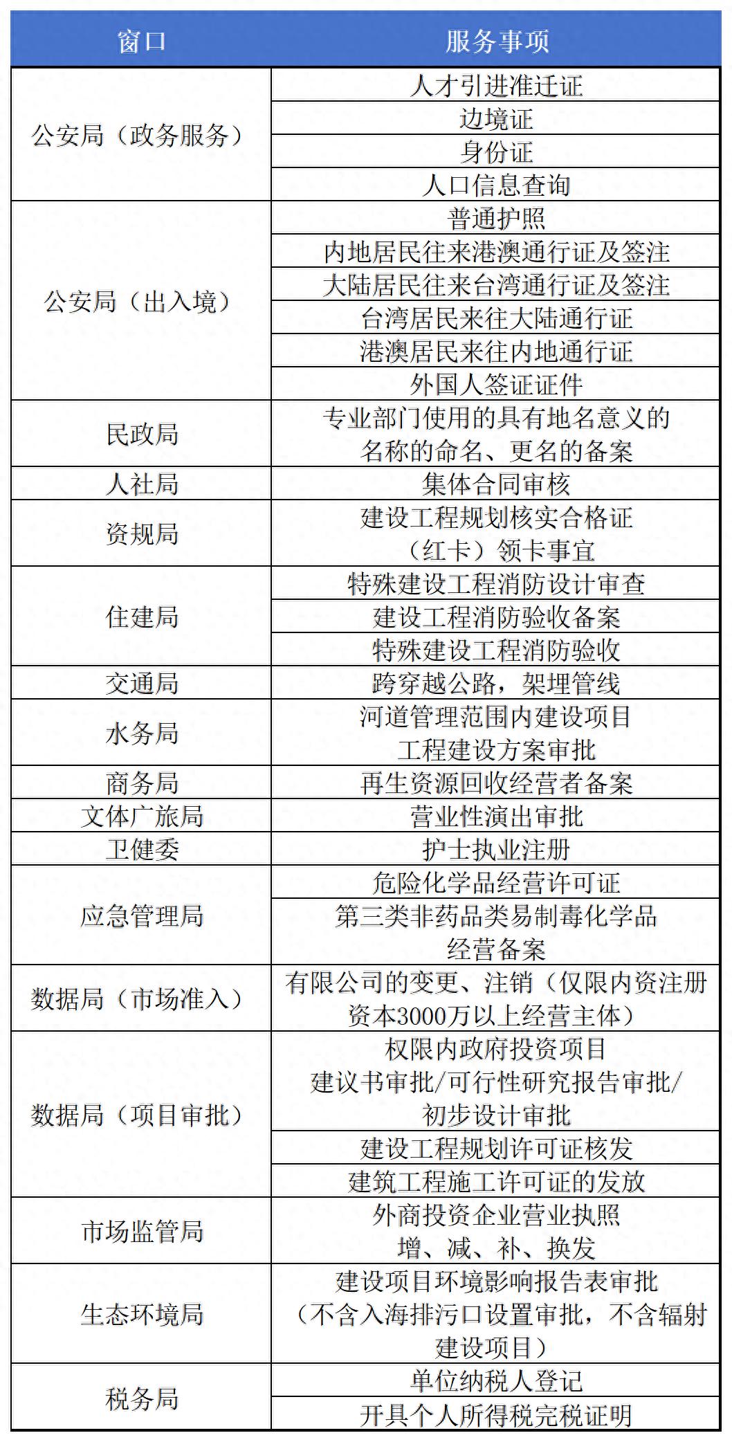
每周六(法定节假日除外)政务服务中心将开通预约服务窗口,您只需在每周一至周四拨打预约电话57379911,即可预约在周六办理服务事项,公安服务事项无需预约可直接至现场办理。

周六延时服务

来源:政务昆山


本帖评分记录
紫逸云天 昆币 +1 -来自昆山论坛APP 03-27
墙头兔 昆币 +1 -来自昆山论坛APP 03-26
肯德基薯条 昆币 +1 -来自昆山论坛APP 03-26
秋一锋 昆币 +1 -来自昆山论坛APP 03-26
helubo027 昆币 +1 -来自昆山论坛APP 03-26
金箭小鲍 昆币 +1 -来自昆山论坛APP 03-26
恐怖骑士 昆币 +1 -来自昆山论坛APP 03-26
7条评分昆币+7
爆料有奖!关注昆山论坛抖音号,抖音搜索“昆山论坛”,或搜索抖音号:ksbbs
 
帅哥在线恐怖骑士
级别: 昆山名人

发帖
64311
昆币
98626 枚
沙发  发表于: 03-26 , 来自:江苏省0==
现在不是不让加班吗?
楼中楼
  • 2025-03-26 16:09 肯德基薯条: 这叫为人民服务。
  • 2025-05-14 14:33 狂烈的小鹿: 倒逼企业周六加班来办事    哈哈哈哈
爆料有奖!关注昆山论坛抖音号,抖音搜索“昆山论坛”,或搜索抖音号:ksbbs
 
离线cqfcyj
发帖
2339
昆币
2843 枚
板凳  发表于: 03-26 , 来自:浙江0==
花里胡哨
爆料有奖!关注昆山论坛抖音号,抖音搜索“昆山论坛”,或搜索抖音号:ksbbs
 
帅哥在线超级菠萝
级别: 昆山名人

发帖
153181
昆币
202699 枚
爆料
2
地板  发表于: 03-26 , 来自:江苏省0==
爆料有奖!关注昆山论坛抖音号,抖音搜索“昆山论坛”,或搜索抖音号:ksbbs
 
帅哥在线鹿城凡夫
发帖
2234
昆币
5246 枚
4楼 发表于: 03-26 , 来自:江苏省0==
一切以客户——人民群众为中心!
爆料有奖!关注昆山论坛抖音号,抖音搜索“昆山论坛”,或搜索抖音号:ksbbs
 
帅哥在线鹿城凡夫
发帖
2234
昆币
5246 枚
5楼 发表于: 03-26 , 来自:江苏省0==
服务岗位可以安排周二到周六上班!
爆料有奖!关注昆山论坛抖音号,抖音搜索“昆山论坛”,或搜索抖音号:ksbbs
 
在线猛犸
级别: 昆山新人
发帖
481
昆币
853 枚
6楼 发表于: 03-26 , 来自:江苏省0==
这个没法喷,必须点赞,不比山东预约制好太多了!!!
爆料有奖!关注昆山论坛抖音号,抖音搜索“昆山论坛”,或搜索抖音号:ksbbs
 
帅哥离线watermark
发帖
2643
昆币
4613 枚
7楼 发表于: 03-26 , 来自:江苏省0==
不错的。你们这帮人,不管怎么做都喷,有良心吗?
爆料有奖!关注昆山论坛抖音号,抖音搜索“昆山论坛”,或搜索抖音号:ksbbs
 
在线假勇士
级别: 昆山名人
发帖
21037
昆币
27255 枚
8楼 发表于: 03-26 , 来自:江苏省0==
这才是服务
爆料有奖!关注昆山论坛抖音号,抖音搜索“昆山论坛”,或搜索抖音号:ksbbs
 
离线江大鱼
发帖
605
昆币
1324 枚
9楼 发表于: 03-26 , 来自:江苏省0==
这个必须点赞
爆料有奖!关注昆山论坛抖音号,抖音搜索“昆山论坛”,或搜索抖音号:ksbbs
 
快速回复
限76 字节
如果您提交过一次失败了,可以用”恢复数据”来恢复帖子内容
 
上一个 下一个