夜间模式
  • 5942阅读
  • 5回复

[打听求助]请教下,西部政务服务中心工作时间 [复制链接]

上一主题 下一主题
离线xyl1219
发帖
7779
昆币
3871 枚
只看楼主 使用道具 电梯直达
楼主  发表于: 04-01 , 来自:江苏省0==
请教下,西部政+务服务中心工作时间
特别是节假日工作时间,,
需要去三楼公*安那办/证。
本帖评分记录
鱼走海哭 昆币 +1 -来自昆山论坛APP 04-01
1条评分昆币+1
爆料有奖!关注昆山论坛抖音号,抖音搜索“昆山论坛”,或搜索抖音号:ksbbs
 
帅哥离线no1
发帖
827
昆币
56874 枚
沙发  发表于: 04-01 , 来自:江苏省0==

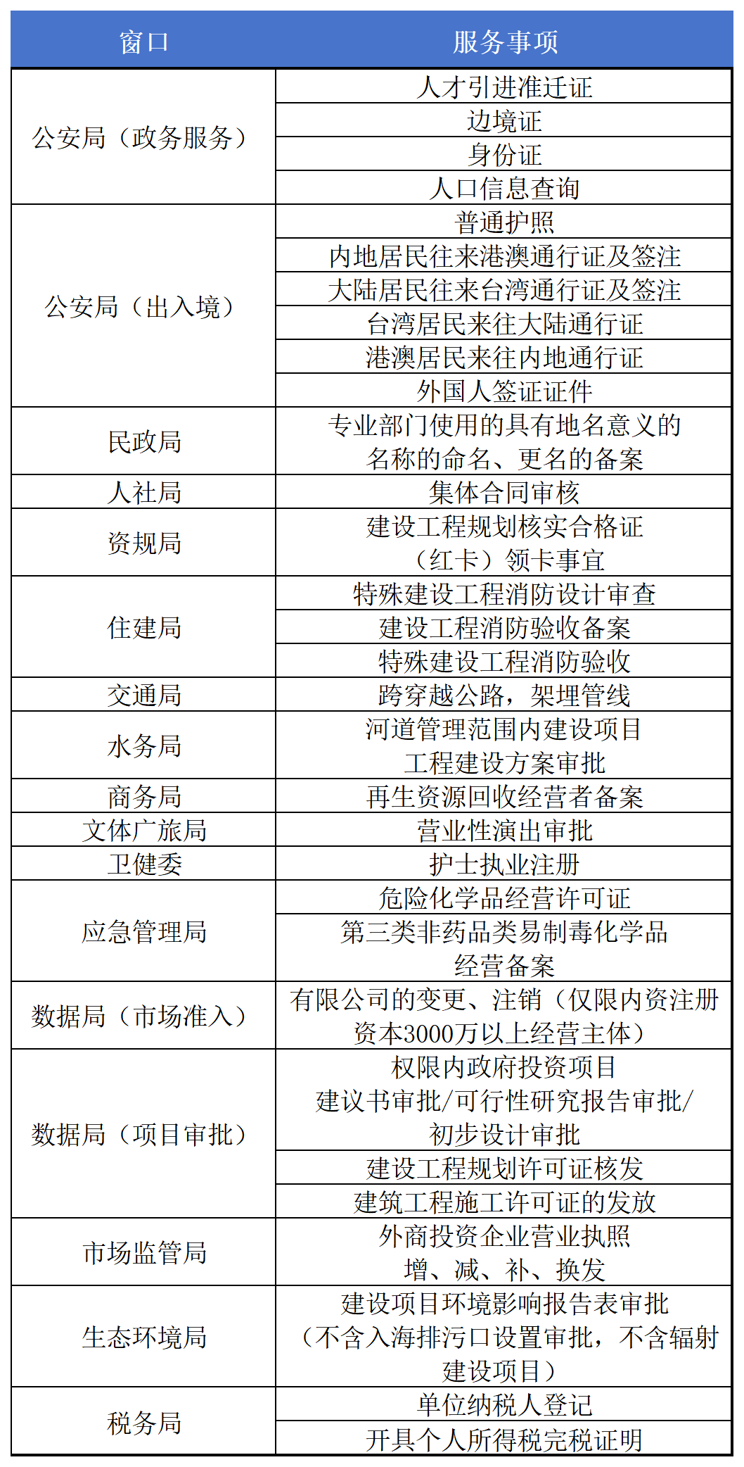
服务升级啦!昆山市政务服务中心推出中午“不打烊”、周六“预约办”服务!




亲爱的市民朋友们,好消息来啦!为进一步提升政务服务水平,解决大家“上班没空办、下班没处办”的难题,昆山市政务服务中心将从2025年3月24日起,正式推出两项便民服务新举措


1. 中午“不打烊”服务

工作日中午(12:00-13:00),政务服务中心将由专人值守岗位,为全市广大企业和群众提供不间断服务。大家可以利用午休时间轻松办理服务事项!


2. 周六“预约办”延时服务

每周六(法定节假日除外)政务服务中心将开通预约服务窗口,您只需在每周一至周四拨打预约电话57379911,即可预约在周六办理服务事项,公安服务事项无需预约可直接至现场办理。


周六延时服务

工作簿1_Sheet1(16).png


昆山市政务服务中心始终坚持以人民为中心,努力为您提供更高效、更便捷的服务。快来体验吧!






本帖评分记录
xyl1219 昆币 +1 感谢 04-01
1条评分昆币+1
爆料有奖!关注昆山论坛抖音号,抖音搜索“昆山论坛”,或搜索抖音号:ksbbs
 
离线假勇士
级别: 昆山名人
发帖
21040
昆币
27260 枚
板凳  发表于: 04-01 , 来自:江苏省0==
很不错的服务
爆料有奖!关注昆山论坛抖音号,抖音搜索“昆山论坛”,或搜索抖音号:ksbbs
 
帅哥离线美国美华
级别: 昆山名人

发帖
27665
昆币
40 枚
地板  发表于: 04-01 , 来自:江苏省0==
  
爆料有奖!关注昆山论坛抖音号,抖音搜索“昆山论坛”,或搜索抖音号:ksbbs
 
帅哥离线昆山安徽人33
发帖
900
昆币
3230 枚
4楼 发表于: 04-01 , 来自:上海市0==
    
爆料有奖!关注昆山论坛抖音号,抖音搜索“昆山论坛”,或搜索抖音号:ksbbs
 
离线xyl1219
发帖
7779
昆币
3871 枚
5楼 发表于: 04-01 , 来自:江苏省0==
回 no1 的帖子
no1:....... (2025-04-01 14:37)

谢谢,周六他们工作时间是什么时候?和平常时间一样还是会稍微压缩下
爆料有奖!关注昆山论坛抖音号,抖音搜索“昆山论坛”,或搜索抖音号:ksbbs
 
快速回复
限76 字节
批量上传需要先选择文件,再选择上传
 
上一个 下一个