夜间模式
  • 22882阅读
  • 15回复

[百姓话题]全面下架!昆山有40多家门店 [复制链接]

上一主题 下一主题
发帖
3201
昆币
77424 枚
只看楼主 使用道具 电梯直达
楼主  发表于: 05-13 , 来自:江苏省0==

端午节就快到了

不少小伙伴

已经开始购入粽子来尝鲜


007Ea0duly4gg4aq47hmog308m079jsn.gif


然而,就在最近

有消费者反馈

在知名品牌出品的粽子里吃出

疑似带血创可贴

……

昆山也有多家门店

赶紧来看!



已全部下架!知名品牌突然被曝

近日

江苏一名消费者苏女士

发视频投诉称

在来伊份的粽子中吃出异物





苏女士在视频中表示,自己给小孩喂粽子,宝宝粽子吃到一半了,说嘴巴里有东西,然后发现粽子里面有个卷起来的创可贴。但当把创可贴撕开,则出现了更恶心的一幕,这个创可贴,竟然有明显的血迹


根据消费者发布的视频

涉事产品为来伊份蜜枣粽


3258x2448_681f5fb5e9a08.jpg

3258x3258_681f5fb5ec039.jpg


同日晚

在短视频平台及电商平台的

来伊份官方旗舰店搜索粽子

旗舰店已无再售

针对粽子下架一事

来伊份客服表示正在全力排查


图片


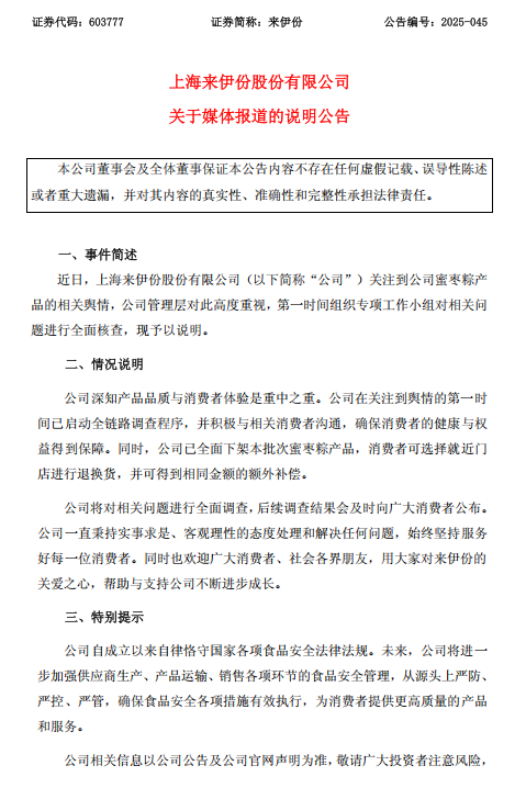
来伊份5月12日早间公告,关注到公司蜜枣粽产品的相关舆情,公司管理层第一时间组织专项工作小组对相关问题进行全面核查;已启动全链路调查程序,并积极与相关消费者沟通。


同时,公司已全面下架本批次蜜枣粽产品,消费者可选择就近门店进行退换货,并可得到相同金额的额外补偿。公司将对相关问题进行全面调查,后续调查结果会及时向广大消费者公布。


图片


此外公告表示,“针对此次消费者陈述的异物,我司工作人员看到产品、但还没拿到实物,会在取得实物后,作进一步分析判断,并查明原因,如确为生产过程控制问题,将再追究相关责任人责任,不断提升食品安全管理水平。”


图片



屡屡被曝!昆山有多家门店

来伊份旗下门店超过3000家

拥有近千款零食


据大众点评显示

来伊份在昆山各个乡镇

拥有超40家门店

分布昆山各街道、商场


GIF.gif


在网络上可查询到

这并不是个例

来伊份产品曾多次吃出异物

👇

陈皮杨梅吃出小石头


2024年7月23日,一位消费者在小红书上发声,称自己在购买的来伊份陈皮杨梅中吃出了一块小石头8月14日,该消费者透露,最终在上海市徐汇区工商局的调解下,来伊份赔偿了该消费者1000元


图片


腰果发霉


去年8月份,还有一位消费者爆料来伊份的腰果出现了发霉的情况对此,来伊份的官方账号在该消费者的内容下留言表示:“很抱歉让您遇到这样的问题,来伊份十分重视且已安排相关人员与您沟通排查,我们将竭诚为您服务。”


图片


在黑猫投诉上

搜索「来伊份异物」这一关键词

投诉量高达89条


9ab608aa6cc12e486e0dfb1c15ef1cd5.png


比如未拆封零食有毛发

杏干里有石子

虾条吃出橡胶条

……

这种吃出的异物

可以说五花八门,要啥有啥


图片


食品安全无小事

也希望其他食品企业能引以为戒

把食品安全放在第一位

对此,你有什么想说的

来评论区聊聊吧~

🏃🏃🏃


来源:公开消息、南方都市报、极目新闻等

昆山论坛综合整理



本帖评分记录
洋泾浜 昆币 +1 -来自昆山论坛APP 05-14
快车道 昆币 +1 -来自昆山论坛APP 05-14
阿炳来了 昆币 +1 -来自昆山论坛APP 05-13
吃苹果 昆币 +1 -来自昆山论坛APP 05-13
123abc交通 昆币 +1 -来自昆山论坛APP 05-13
新时代养蜂人 昆币 +1 -来自昆山论坛APP 05-13
好人一 昆币 +1 -来自昆山论坛APP 05-13
爱上幸福的感觉 昆币 +1 -来自昆山论坛APP 05-13
8条评分昆币+8
爆料有奖!关注昆山论坛抖音号,抖音搜索“昆山论坛”,或搜索抖音号:ksbbs
 
帅哥离线cabamin
发帖
12288
昆币
17533 枚
沙发  发表于: 05-13 , 来自:江苏省0==
就一个平台 全部是代工的
本帖评分记录
123abc交通 昆币 +1 -来自昆山论坛APP 05-13
1条评分昆币+1
爆料有奖!关注昆山论坛抖音号,抖音搜索“昆山论坛”,或搜索抖音号:ksbbs
 
离线zjmaiwy
发帖
823
昆币
3453 枚
板凳  发表于: 05-13 , 来自:江苏省0==
就一个品牌,东西全是代工的,还卖那么贵,为什么那么多人买???
楼中楼
  • 2025-05-14 15:00 咱是打工的人: 感觉越贵的越好
爆料有奖!关注昆山论坛抖音号,抖音搜索“昆山论坛”,或搜索抖音号:ksbbs
 
在线江南思绪
级别: 昆山名人

发帖
40914
昆币
47046 枚
地板  发表于: 05-13 , 来自:江苏省0==
  
爆料有奖!关注昆山论坛抖音号,抖音搜索“昆山论坛”,或搜索抖音号:ksbbs
 
美女在线guilaideji
级别: 昆山名人
发帖
22580
昆币
106851 枚
4楼 发表于: 05-13 , 来自:江苏省0==
它家出事又不是头一次了  
爆料有奖!关注昆山论坛抖音号,抖音搜索“昆山论坛”,或搜索抖音号:ksbbs
 
帅哥离线苏亚雷斯
发帖
6485
昆币
11426 枚
5楼 发表于: 05-13 , 来自:江苏省0==
目前的食品质量真让人担心
本帖评分记录
云舒轻风 昆币 +1 -来自昆山论坛APP 05-15
1条评分昆币+1
爆料有奖!关注昆山论坛抖音号,抖音搜索“昆山论坛”,或搜索抖音号:ksbbs
 
帅哥离线新时代养蜂人
发帖
10201
昆币
12106 枚
6楼 发表于: 05-13 , 来自:江苏省0==
爆料有奖!关注昆山论坛抖音号,抖音搜索“昆山论坛”,或搜索抖音号:ksbbs
 
美女在线水瓶座girl
发帖
10819
昆币
6280 枚
7楼 发表于: 05-13 , 来自:江苏省0==
爆料有奖!关注昆山论坛抖音号,抖音搜索“昆山论坛”,或搜索抖音号:ksbbs
 
美女在线水瓶座girl
发帖
10819
昆币
6280 枚
8楼 发表于: 05-13 , 来自:江苏省0==
都不买来一份了
爆料有奖!关注昆山论坛抖音号,抖音搜索“昆山论坛”,或搜索抖音号:ksbbs
 
离线kakalote
级别: 昆山过客
发帖
42
昆币
128 枚
9楼 发表于: 05-13 , 来自:上海市0==
回 zjmaiwy 的帖子
zjmaiwy:就一个品牌,东西全是代工的,还卖那么贵,为什么那么多人买??? (2025-05-13 10:21)

山姆在美国也就一个普通超市,东西大部分都是中国制造,还收会员费,为什么那么多人买?? ?
楼中楼
  • 2025-05-13 14:34 zjmaiwy: 山姆很多东西大包装的,算下来真心不贵比外面便宜多了,只是会员费比较恶心
爆料有奖!关注昆山论坛抖音号,抖音搜索“昆山论坛”,或搜索抖音号:ksbbs
 
快速回复
限76 字节
批量上传需要先选择文件,再选择上传
 
上一个 下一个