夜间模式
  • 9998阅读
  • 3回复

[百姓话题]春日限定丨您有一份健康体检大礼包,请查收! [复制链接]

上一主题 下一主题
离线羡鱼
发帖
3172
昆币
62576 枚
只看楼主 使用道具 电梯直达
楼主  发表于: 03-14 , 来自:江苏省0==




你是不是也这样?

加班后总想用奶茶“续命”

深夜刷手机舍不得睡

久坐一天腰酸背痛

……

别放松警惕!

头晕可能是身体在喊你放慢节奏

胃部小情绪可能是提醒要好好吃饭

别让亚健康偷走你的春日活力!

健康不是选择题,而是必答题

与其在身体**后"抢修"

不如趁春日回暖

给身体来一场深度"巡检"!

值此万物生发之际,昆山市中医医院健康管理中心特别呈献「春日唤醒健康」计划。在这个充满希望的早春为您送上专属健康福利!

让我们抓住这大好春光,以春日之检唤醒身体潜能。从西医精筛到中医特色检查,以细节织就温暖,助您把握春生之机,用专业技术护您全年安康,拥抱新一年的精彩!




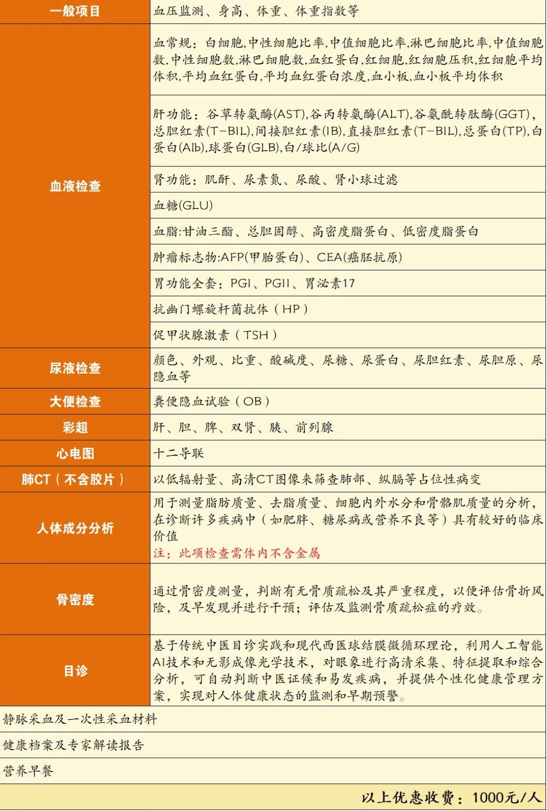
春日唤醒健康计划






男性版



女性版




温馨提示






活动时间

即日起到4月10日




预约方式

1、电话预约:0512——50251200;

2、现场预约:昆山市中医医院6号楼1楼健康体检中心。




体检时间

上午6:15——7:30




体检指南

1、体检当日请携带身份证,便于核对。

2、体检前三至五日饮食宜清淡,勿食猪肝、猪血等含血性之食物,请勿饮酒。体检前(当日)避免剧烈运动,不宜晨练,精神放松。体检要求空腹(即体检前10小时禁食,6小时禁水)。

3、抽血及肝、胆B超须空腹进行,做膀胱、前列腺、子宫附件B超时,请勿排尿,保持膀胱充盈。

4、做X线检查时,勿穿带有金属钮扣的衣服、文胸,请摘去项链、手机、钢笔、钥匙等金属物品。怀孕及有可能怀孕之女性受检者,请先告知工作人员,慎做X光检查。

5、高血压、糖尿病、心脏病、哮喘等慢性病患者,受检当日建议不要停药,请将平时服用药物随身携带以备体检后及时服用,偶遇紧急情况除外。

6、检查当天需抽完血、做完腹部超声等空腹检查项目后,方可进食。

7、做尿常规检查应留取中段尿

7、体检当日穿着要求:穿脱方便的服装、鞋袜,不佩戴金属等佩饰,女性请穿戴无钢托的文胸,不要穿带有金属亮片的衣物。

8、请提供本人的健康史,配合医生检查

9、70岁以上的老年人体检需家属陪同。





如果您是女士请特别注意

1、无性生活史(或未婚)的女性,不能做妇科检查。

2、怀孕女性应在登记处向工作人员特别说明,不能做放射检查。

3、女性经期不做尿常规及妇科检查,待经期结束后3-7天后再补查。






来源:昆山市中医医院


爆料有奖!关注昆山论坛抖音号,抖音搜索“昆山论坛”,或搜索抖音号:ksbbs
 
帅哥离线王乾坤
级别: 禁止发言
发帖
3658
昆币
222 枚
沙发  发表于: 03-14 , 来自:江苏省0==
用户被禁言,该主题自动屏蔽!
爆料有奖!关注昆山论坛抖音号,抖音搜索“昆山论坛”,或搜索抖音号:ksbbs
 
帅哥离线汪子
级别: 昆山过客
发帖
44
昆币
341 枚
板凳  发表于: 03-14 , 来自:江苏省0==
第一人民医院怎么没有搞活动
爆料有奖!关注昆山论坛抖音号,抖音搜索“昆山论坛”,或搜索抖音号:ksbbs
 
帅哥离线舞者
级别: 昆山名人

发帖
35228
昆币
60700 枚
爆料
1
地板  发表于: 03-15 , 来自:江苏省0==
真好!
这个体检能用医保么?
爆料有奖!关注昆山论坛抖音号,抖音搜索“昆山论坛”,或搜索抖音号:ksbbs
 
快速回复
限76 字节
批量上传需要先选择文件,再选择上传
 
上一个 下一个